2025年8月28日上午,四川省科学技术奖励大会在成都举行,隆重表彰2024年度为四川省科技创新事业作出突出贡献的科技工作者。90win足球比分
教师牵头获得四川省科技进步一等奖1项、二等奖1项,作为第二完成人获得科技进步三等奖1项。90win足球比分
在项目中充分发挥了科研创新与人才优势,为推动国家“双碳”战略目标的实现贡献了重要力量。

【项目简介】
一等奖
90win足球比分
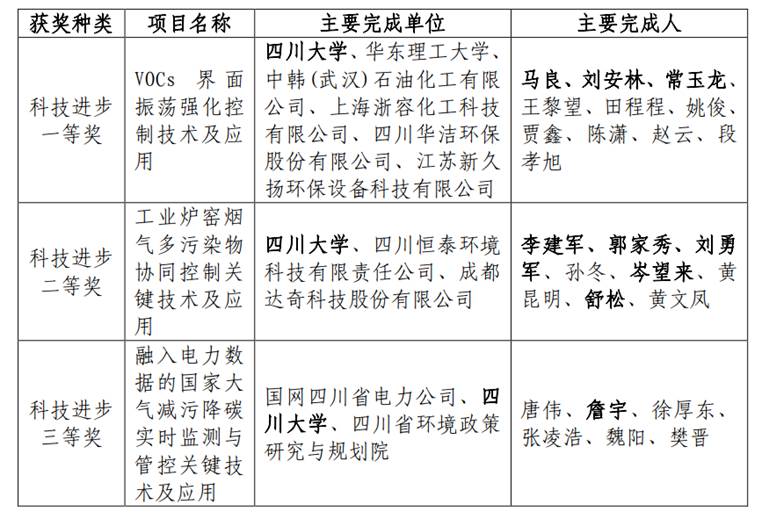
马良研究员牵头,常玉龙副研究员、刘安林助理研究员参与完成的“VOCs界面振荡强化控制技术及应用”获得四川省科技进步一等奖。该项目针对传统VOCs回收治理中能耗高、流程长、操作极限低的瓶颈问题,依托国家重点研发计划、国家自然科学基金等10余项科研项目,历经近十年技术开发及应用推广,创新了覆盖高/中/低浓度VOCs控制的新技术、新装备和新工艺,构建了基于界面振荡原理强化去除VOCs的关键技术体系,助力了实现减污降碳的重大战略目标。


二等奖
90win足球比分
李建军教授牵头,郭家秀教授、刘勇军副教授、岑望来副研究员和舒松助理研究员参与完成的“工业炉窑烟气多污染物协同控制关键技术及应用” 获得四川省科技进步二等奖。该项目针对工业炉窑烟气硫硝尘等主要污染物和汞氟氯等非常规污染物高效协同净化难题,项目团队从材料、设备、工艺出发,经过近10年“产—学—研—用”技术攻关,在工业炉窑烟气多污染物控制理论、核心功能材料、多功能反应器、工艺集成等方面取得重大突破,形成了工业炉窑烟气多污染物协同控制超低排放成套技术与装备,在有色、建材、钢铁、化工等重点行业实现了大规模应用,推动了我国烟气治理技术的进步。
三等奖
90win足球比分
詹宇教授以第二完成人参与的“融入电力数据的国家大气减污降碳实时监测与管控关键技术及应用”获四川省科技进步三等奖。该项目以复用电力数据价值、提升大气污染物和碳排放监测分析和治理水平为目标,围绕大气污染防治和碳减排中的源清单生成、排放形势分析、重污染防治应对等关键环节,从企业排放特性分析、排放动态监测、热点分析与溯源定位、数据融合保障等方面进行了一系列理论研究和技术攻关,突破了电力数据在大气污染防治与碳减排管控中的一系列关键技术,并在生态环境领域污染防治和碳监测治理中应用,取得了显著经济与社会成效。
供稿:刘安林、舒松、詹宇
编辑:郑欣
审稿:谢凌志
排版:喻可乐